IT之家 5 月 18 日消息,世界电信和信息社会日大会暨国际电信联盟成立 160 周年庆祝活动于 5 月 17 日在江西南昌开幕,大会发布了由中国通信学会组织遴选的 2024 年度信息通信领域十大科技进展。

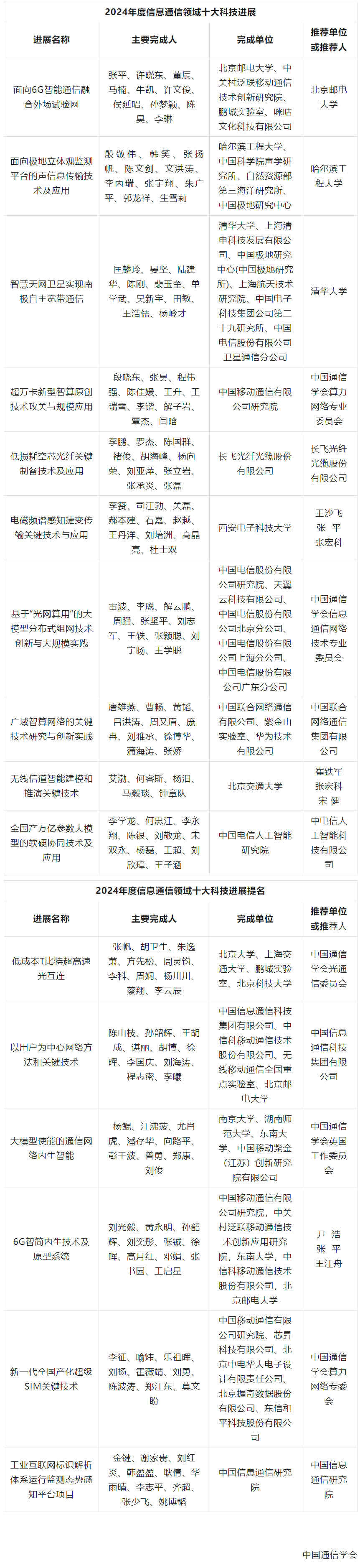
中国通信学会表示,本次遴选活动经各知名院校、科研机构、领军企业、学会专业委员会以及多位院士专家等积极推荐,学会共收到信息通信领域科技进展申报 64 项。经学会组织专家遴选和公示,最终产生了 2024 年度信息通信领域十大科技进展和六项进展提名。
该成果提出了基于语义信息理论的智能通信融合技术体系,建成了国际首个面向 6G 智能通信融合外场试验网,完成了面向 6G 的沉浸式通信、泛在连接等多个典型场景的外场试验,验证了智能通信融合技术体系的性能优势,为 6G 国际标准推进提供了重要支撑。进展由北京邮电大学推荐,张平院士团队完成。

该成果建立了极地冰下高精度声传播模型,突破了冰致强脉冲干扰环境下的稳健信息传输技术,国际首次构建了跨冰层分布式信息传输系统,为我国极地立体观监测平台构建提供了技术支撑。进展由哈尔滨工程大学推荐,殷敬伟团队完成。

该成果首次实现我国南极自主通信。经由我国第一颗中轨宽带通信卫星 — 智慧天网一号 01 星,南极中山站首次与境内实现 12000km 大跨距、百 M 量级宽带直接通信,双向延迟 0.3 秒。改变长期以来我国极地科考只能依赖国外卫星进行通信的现状。进展由清华大学推荐,匡麟玲、陆建华团队完成。

该成果针对制约我国智算发展的 GPU 卡间互联、机间互联以及跨架构迁移三大难题,突破了我国智算发展 GPU 卡间互联 OISA、机间互联 GSE 以及跨架构迁移算力原生技术,打造了智算领域中国方案。进展由中国通信学会算力网络专业委员会推荐,中国移动段晓东团队完成。

该成果开发了具有自主知识产权结构的超低损耗空芯光纤,在具备规模化量产能力的同时,其衰减可低至创纪录的 0.05dB / km。为下一代超低时延、超大容量、超长跨距光通信系统提供了颠覆性的技术底座。进展由长飞光纤光缆股份有限公司推荐,张磊、李鹏团队完成。

该成果提出主动寻找并利用通信资源的新思路,将电磁频谱认知结果赋能于信息传输全过程,实现了复杂电磁环境下的信息可靠传输,研制了电磁频谱感知捷变通信系统,为空天地一体化网络、无人测控等领域提供了核心技术支撑。进展由王沙飞院士、张平院士和张宏科院士联名推荐,西安电子科技大学李赞团队完成。

该成果实现了“光网算用”全维技术体系性原创新突破,完成了业界首个 500 公里千卡规模的分布式智算组网的现网试验及试商用,模型算效达单点 97% 以上。进展由中国通信学会信息通信网络技术专业委员会推荐,中国电信雷波团队完成。

该成果突破了广域无损网络、高通量数据传输以及基于感知增强的高质量承载保障三大技术创新,研制了新型智算网关,打造了高通量、高性能、高智能的算力智联网 AINet,赋能东数西算和智算业务创新。进展由中国联合网络通信集团有限公司推荐,唐雄燕团队完成。

该成果突破了传统建模方法在泛化能力、预测精度、快速推演方面的局限性,实现不高于 3.5dB 的准实时信道推演,为未来信息通信系统的设计与仿真验证提供模型支撑。进展由崔铁军院士、张宏科院士等联名推荐,艾渤团队完成。

该成果发布了全国首个国产化训练的万亿参数大模型和对外开源全尺寸国产化大模型系列,填补了我国在超大参数规模模型训练领域的经验空白。进展由中电信人工智能科技有限公司推荐,李学成团队完成。

该成果实现了精准、连续的激光器相位噪声追踪,演示了基于兆赫兹激光器的 T 比特相干光互连;研制了超宽带薄膜铌酸锂调制芯片,实现片上全光频谱相干合成与单调制器 320G 波特相干调制;设计了光域希尔伯特接收机,实现了单波 1.94T 多维复用直接检测光互连。进展由中国通信学会光通信委员会推荐,张帆、胡卫生等团队完成。完成。

该成果对 6G 沉浸式、低空智联等需求深度解析和多天线、AI 等技术深厚积累基础上,系统提出融合通感智算数的 6G 端到端以用户为中心网络,以 5 大关键技术解决 6G 网络面临的挑战,并开发出端到端网络和接入网两套原型验证系统。研究为 6G 网络架构设计和标准化推动提供重要依据。进展由中国信息通信科技集团有限公司推荐,陈山枝团队完成。

该成果对通信网络内生智能的关键挑战进行了分析,创新性地提出了基于人工智能大模型的多模态语义通信系统与数据驱动的多模式数字孪生网络生成体系,有力推动了未来通信向更高效、智能、可靠和可持续的方向演进。进展由中国通信学会英国工作委员会推荐,东南大学杨鲲、尤肖虎研究团队完成。

该成果针对 6G 网络如何赋能更加差异化、碎片化、个性化业务场景的行业难题,提出网络内生支持计算、AI、大数据等能力的编排管控技术,系统性解决传统网络外挂式引入智、算能力导致的成本、效率和性能瓶颈,实现移动信息网络向按需服务范式的转变。刘光毅团队完成。

该成果创新打造新一代全国产化超级 SIM,提升安全芯片存储、算力、传输速率完成代际跨越,原创提出基于寄存器架构的国产多应用卡操作系统,构建国内技术新生态。首创提出 SIM 卡 OS 远程更新技术,极大提升业务拓展灵活性。核心技术适用于金融、社保、交通等领域,提升智能卡行业发展的技术自主权。进展由中国通信学会算力网络专委会推荐,中国移动李征团队完成。

该成果针对工业互联网标识解析体系的特点及安全现状进行了分析,提出了 "3 层防护 + 3 层监测 + 1 套评估标准 + 1 套认证体系 + 多分析方法" 的安全防护框架,建立了运行监测态势感知平台,实现了安全态势感知及安全防御能力,为我国标识网络安全发展提供了保障。进展由信息通信研究院推荐,金键团队完成。

IT之家附完整名单如下:

广告声明:文内含有的对外跳转链接(包括不限于超链接、二维码、口令等形式),用于传递更多信息,节省甄选时间,结果仅供参考,IT之家所有文章均包含本声明。
发表评论